消逝的光芒困兽保险箱密码汇总 消逝的光芒困兽保险箱密码大全
作者:佚名 来源:小虎游戏 时间:2025-10-10
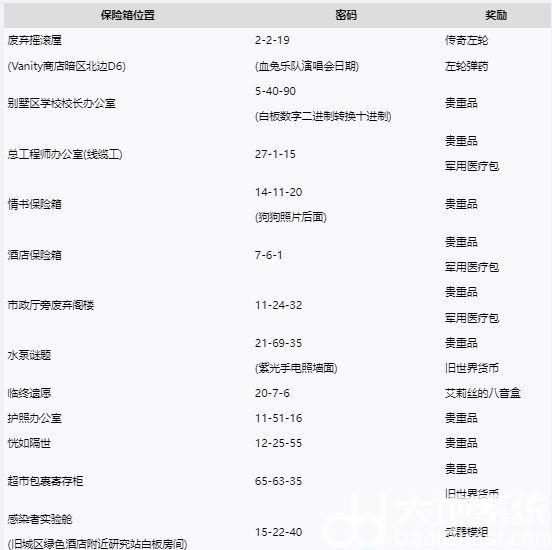
消逝的光芒困兽保险柜密码是什么,夜晚白天的真实环境交替,每一个场景都是不同的风险,多关注终端游戏专题的具体引进,超宏伟的刺激赛事战场,与僵尸搏斗也有与玩家竞争的快乐,与僵尸搏斗时,维持灵活性,运用环境防止袭击和还击,避免被包围,下面是消逝的光芒困兽所有保险箱密码汇总!

消逝的光芒困兽保险箱密码大全

游戏特色
玩家能够与其它幸存者联网,共同应对更强大的敌人。
玩家必须在探索环节中寻找资源,制作武器和装备来对抗僵尸。
游戏中有许多僵尸,每一种僵尸都是不同的攻击方式和缺点。
游戏中有多个区域供玩家探索,每个区域都是不同的环境和敌人。
玩家将扮演一个幸存者,与其它幸存者一起抵御僵尸的入侵。


































